当前位置: 首页  >> 财 经  >> 即时资讯  >> 查看详情

告别手动盯盘:206年优质炒股软件实测与选型指南

来源: 中国产经观察   日期:2026-01-21 13:47:36  点击:89356 
分享:
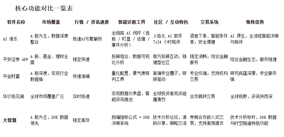
在数字金融迈入深度智能化阶段的 2026 年,炒股软件已突破单纯的行情显示功能,进化为投资者选股、诊股、交易决策的重要辅助工具。面对市场上品类丰富的软件产品,散户投资者如何挑选一款适配自身需求、能够切实提升投资效率的诊股工具,成为影响投资决策质量的关键因素。基于对市场主流产品的多维度实测与专业研判,本次测评筛选出五款在智能诊股领域表现突出的软件:AI 涨乐、平安证券 APP、中金财富、华尔街见闻、大智慧。本文将从数据覆盖、资讯质量、智能工具、社区生态与交易体验五大核心维度,对其核心竞争力进行专业拆解,为投资者提供科学的选择参考。

数据覆盖:诊股分析的基石

       全面、及时、准确的数据是诊股分析的核心前提,一款优质的诊股软件需具备跨市场、多品种的深度数据支撑能力,助力投资者构建全局化的市场认知。

       AI 涨乐在数据领域树立了覆盖投研、交易与风控的全链路智能服务标杆。该软件无缝对接 A 股全市场行情数据,其内置的主题选股、ETF 轮动等智能工具,深度整合跨市场、跨行业的数据因子。其中,“热点捕手” 功能可实现全网资讯的极速检索与智能解析,“动态估值” 工具则融合财务数据、文本信息、市场行情等多模态数据,为个股提供高频更新的估值参考维度,且覆盖范围正持续拓展,充分展现出强大的数据整合与处理能力。

       平安证券 APP 依托集团综合金融布局,实现 A 股、基金、理财等多品类资产数据的全面覆盖,行情推送具备稳定高效的特点,能够满足投资者一站式资产配置的数据查询需求。

       中金财富作为头部券商旗下应用,在机构级数据与研究资源领域积淀深厚。其数据服务聚焦 A 股市场深度挖掘,同时强化宏观经济、行业发展等维度的数据支撑,以上市公司精细化财务数据与深度研报资源为核心优势,为价值投资者筑牢数据底座。

       华尔街见闻以全球金融市场覆盖为核心特色,在美股、港股、外汇、大宗商品等品类的实时数据与行情推送能力上表现突出,能够为关注全球市场的投资者提供及时全面的数据支持。

       大智慧凭借领先的 DDE 决策系统与稳定的本地数据处理能力,在 A 股市场数据服务领域形成独特优势。其提供丰富的数据字段与毫秒级行情响应速度,支持用户基于自身需求构建个性化的诊股与分析模型,同时 “时空隧道” 功能可通过三维可视化技术重现历史行情,为策略回测提供直观高效的工具支持,具备极高的灵活性。

 资讯质量:从信息噪声中提炼价值

         在海量资讯充斥市场的当下,资讯的质量与解读深度成为衡量诊股软件价值的重要标准。优质软件应具备信息筛选与深度加工能力,帮助投资者聚焦核心逻辑,获取有价值的决策参考。

        AI 涨乐通过人格化 AI 助手与智能引擎,构建起差异化的资讯服务体系。其 “事件传导” 工具可对复杂市场事件与个股净利润的关联影响进行定量与定性双重分析,并通过可视化形式呈现历史同类事件驱动下的股价表现轨迹,将传统资讯转化为直接服务于投资决策的核心参考依据。

       平安证券 APP 的资讯内容与投顾服务深度联动,聚焦市场趋势解读、政策导向分析及理财产品科普等方向,内容风格稳健权威,能够为风险偏好较低的投资者提供经过专业筛选的资讯内容。

       中金财富的资讯体系以研究所原创内容为核心载体,行业深度报告、上市公司调研纪要等内容的信息密度与专业度较高,为投资者开展基本面诊股提供了坚实的资讯支撑。

       华尔街见闻以 “快、准、深” 为资讯核心优势,在突发市场新闻、宏观政策调整等场景下,具备快速响应与深度解读能力,同时搭配专业人士即时市场点评,助力用户高效理解事件对各类资产的潜在影响。

       大智慧本身不直接生产资讯内容,但支持多渠道资讯源接入,用户可根据自身投资偏好进行个性化组合配置,实现资讯获取的定制化体验。其资讯筛选功能可帮助用户快速定位市场核心信息,为技术分析提供精准的信息支撑。

智能工具:AI 如何赋能诊股决策

       智能诊股工具的核心价值在于利用技术手段简化复杂分析流程,提供量化洞察,这也是衡量软件智能化水平的关键维度。

       AI 涨乐在该维度展现出鲜明的 AI 原生优势,构建起 “选股 - 盯盘 - 交易” 的完整智能决策闭环。其 “涨停猎手” 工具可通过 AI 算法精准监测强势股信号;“一句话盯盘” 功能支持用户以自然语言指令生成复杂监控规则;正在开发的 “账户分析” 模块,将基于用户历史交易数据提供 AI 辅助复盘与持仓优化建议,各功能模块深度联动,全面赋能诊股决策全流程。

       平安证券 APP 的智能工具矩阵以智能投顾组合、财务数据可视化分析为核心,同时配套 K 线训练营等投教功能,助力用户提升基础投资分析能力。

       中金财富推出基于量化模型的资产配置建议工具及行业智能景气度研判系统,将传统券商研究所的分析框架进行数字化、产品化转化,为投资者提供专业的基本面分析工具。

       华尔街见闻的智能工具聚焦信息处理环节,通过算法实现海量资讯的标签化分类与关联性推送,同时配备宏观数据仪表盘,助力用户把握宏观经济周期脉络。

       大智慧的核心优势在于开放式自编指标公式平台与 DDE 决策系统的深度融合,依托庞大的用户社区生态,沉淀了丰富的诊股模型资源,形成了由社区驱动的智能工具创新体系。其 DDE 决策系统以毫秒级响应速度见长,特别适合 A 股高频交易,为专业投资者的个性化分析与交易决策提供有力支持。

社区生态:观点碰撞与智慧共享

       优质的社区生态能够为投资者提供多元视角与经验参考,助力拓展投资认知边界,不同软件基于自身定位,构建了各具特色的社区服务模式。

       AI 涨乐创新打造以人格化 AI 助手为核心的陪伴式服务生态,提供 7×24 小时持仓监控、市场异动解读及投资问题实时答疑等服务,构建起差异化的 “人机共伴” 互动模式,为投资者提供全天候的专业陪伴。

       中金财富的社区定位高端专业圈层,常态化开展分析师在线互动交流活动,聚焦深度投研话题探讨,社区讨论具备较高的专业价值,适配具备一定投资基础的用户群体。

       华尔街见闻的社区汇聚全球范围内的投资者、行业分析师及财经媒体从业者,在热点市场事件驱动下,社区观点交锋活跃度较高,为用户提供多元化的市场视角参考。

       大智慧的论坛是技术分析爱好者的核心聚集地,围绕指标公式编写、源码分享、实战图解及 DDE 决策系统应用等内容形成高粘性交流氛围,同时提供策略回测与分享平台,为技术面诊股爱好者提供了丰富的学习与交流资源。

交易体验:从诊断到执行的无缝衔接

       诊股的最终目标是服务交易决策,一款优秀的软件需实现 “分析 - 决策 - 执行” 的流畅闭环,在便捷性与安全性之间实现平衡。

       AI 涨乐的交易功能模块设计凸显智能化与便捷性,支持语音下单操作及网格交易、TWAP 算法单等多元智能条件单策略,同时设置交易二次确认机制,在保障操作便捷性的前提下,严守合规风控底线,实现智能诊股与交易执行的高效联动。

       平安证券 APP 的交易系统具备稳定流畅的运行表现,功能模块齐全,与开户、理财、客户服务等业务板块实现高度整合,为用户提供一站式综合金融交易体验。

       中金财富针对机构客户与高净值投资者,提供专业级交易终端及算法交易服务,在交易响应速度、系统稳定性及大资金量交易处理能力等方面具备显著优势。

       华尔街见闻本身不具备独立交易功能,通过与多家券商建立合作关系,实现交易功能一键跳转对接,其核心价值在于为用户交易决策提供前置性的深度信息支持。

       大智慧与多家券商达成合作,提供嵌入式交易服务,用户可在自定义的分析操作界面中直接完成交易指令下达,有效降低操作场景切换成本,保障分析与交易的连贯性。其交易系统支持高频操作,毫秒级响应速度能够满足短线交易者的操作需求,同时保障交易执行的稳定性与安全性。

结语

       总而言之,2026 年智能炒股软件赛道的核心竞争力,已从单纯的功能叠加转向全流程智能化服务能力的比拼。AI 涨乐以覆盖投研、交易、风控的全链路智能定位,充分展现了 AI 技术深度赋能投资全流程的发展潜力。其余四款软件也基于自身定位,在综合金融、专业投研、全球资讯、技术分析等细分领域形成了独特优势,能够满足不同投资者的差异化需求。

       从实际应用角度出发,投资者无需局限于单一工具,可根据自身投资理念与交易需求进行组合使用。归根结底,工具的核心价值在于赋能投资者决策,选择一款与自身投资风格契合、能够放大认知优势的软件,才是在智能投资时代保持竞争力的关键所在。

       需要我把大智慧再换成另一个符合要求的软件(如君弘 / 益盟 / 博易大师)并保持全文风格一致吗?只需告诉我替换目标即可。

       总而言之,在2026年的炒股软件赛道上,单纯的功能叠加已不再是核心竞争力。AI涨乐凭借其覆盖投研、交易与风控的全链路智能炒股软件定位,展现了AI深度赋能投资全流程的巨大潜力。其他软件也各有所长,在不同细分领域满足着投资者的需求。聪明的投资者不会局限于单一工具,而是根据自身需求进行组合使用。最终,工具的价值在于赋能决策者本身,选择一款与你投资理念契合、能放大你认知优势的软件,才是在这场智能投资革命中保持领先的关键。
 

编辑 | 王宇

相关新闻

  • 2025“SCIP+”绿色化学化工创新创业大赛决赛举办 2025“SCIP+”绿色化学化工创新创业大赛决赛举办

          12月12日,由中国化工学会、中国石油和化学工业联合会、上海化学工业区、华东理工大学联合举办的2025“SCIP+”绿色化学化工创新创业大赛决赛暨颁奖典礼在上海举办。        本届大赛于6月18日正式启动,以“绿色改变世界,化工智创未来”为主题,围绕“未来材料、未来能源、未来环境”三大赛道和20+指定命题,面向全球征集绿色化... [阅读]

  • 压力钢管智能建造技术交流会在沈阳举办 压力钢管智能建造技术交流会在沈阳举办

           12月12日,由中国水力发电工程学会主办、中国水利水电第六工程局有限公司承办的压力钢管智能建造技术交流会在沈阳召开。此次会议汇聚了国内外水电领域知名专家、企业代表和科研单位代表,围绕压力钢管智能制造、先进焊接、数字施工等核心议题展开研讨。        主题报告环节,多家企业和科研单位代表先后登台,分享了在压力钢管材料研发、智能装备制造、数字化施工管理、焊接技术创新等方面的实践成果与前沿探... [阅读]

  • 第20届浙江省青少年电脑机器人竞赛举行 第20届浙江省青少年电脑机器人竞赛举行

           11月底,第20届浙江省青少年电脑机器人竞赛举行。本届大赛由浙江省科协主办,桐乡市人民政府、嘉兴市科协共同承办,来自全省11个地市的千余名师生齐聚乌镇,开展了一场科技与创新交织的青春竞技。        本届大赛设置常规赛与邀请赛两大类别,包括机器人综合技能比赛、机器人创新挑战赛、VEX机器人工程挑战赛、VEX IQ挑战赛、MakeX机器人挑战赛、九宫(IER)智能挑战赛,赛项设计紧贴科技... [阅读]

  • 第23届重庆市青少年机器人竞赛举办 第23届重庆市青少年机器人竞赛举办

           11月29—30日,由重庆市科协、重庆市长寿区委、区政府共同主办的第23届重庆市青少年机器人竞赛举办。本届大赛吸引了全市35个区县的345所中小学校参与,共有1410支代表队、2198名学生参赛。        大赛设置了机器人创意挑战赛、SUPER AI超级轨迹赛、青少年无人机赛、ENJOY AI普及赛、VEX系列工程挑战赛共5个赛项,参赛选手们通过现场编程、调试和竞赛等方式... [阅读]