当前位置: 首页  >> 财 经  >> 即时资讯  >> 查看详情

深耕国内、布局海外,国产品牌主导神外手术机器人市场格局

来源: 中国产经观察网   日期:2024-07-01 22:10:16  点击:92378 
分享:
手术机器人作为高端医疗装备“金字塔尖”的产品,已在全球范围内催生出了价值俞130亿美元、复合年增长率为22.5%的庞大市场。5月31日,弗若斯特沙利文发布了《中国神经外科手术机器人市场研究报告》(以下简称《报告》),第一次以详实的数据和资料全面展现了手术机器人重要分支——神经外科手术机器人产业在我国的发展现状和未来。

《报告》指出,在人口老龄化加速、政府对创新医疗领域大力支持以及未来国产替代等多种因素的推动下,中国手术机器人市场规模迅速增长。2018-2022 年,中国手术机器人总体市场规模年均复合增长率为43%,预计2026 年和2030 年市场规模将达到224.5 亿元人民币和708.5 亿元人民币。

其中,我国神经外科手术机器人行业发展尤其迅速。目前,柏惠维康、华志微创、华科精准、联影智融等国产神经外科手术机器人产品均已先后获得NMPA批准上市。据《报告》数据,2023 年,国产品牌以98.7%的市场份额占据了国内神经外科手术机器人市场的绝对主导地位,其中柏惠维康旗下睿米系列手术机器人以52.6%的市占率排名第一。

厚积薄发:市场需求推动产品高效迭代

庞大市场的背后,是中国医疗卫生环境的现实问题。

以国人再熟悉不过的“脑出血”为例,每年都有超过100万脑出血新发病人在中国产生。报告数据显示,在我国新发中风病例中,发病率仅约30%的脑出血却占全部新发中风死亡患者的60%。且与其他国家相比,中国是脑出血疾病负担最高的国家之一,发病率和死亡率约为全球平均水平的2倍。

目前,对于脑出血患者,国内大部分基层医院仍主要采用传统的开颅血肿清除术。《报告》统计的数据就显示,2022 至2026 年,我国颅内血肿清除术的复合增长率约 9.5%,已经成为目前国内脑出血最主要的外科手术治疗方式,预计至2030年,颅内血肿清除术的手术量将进一步增长至 23.9万台。

不过,这一传统术式下患者伤口创面较大、副作用及并发症明显。且由于脑部神经系统繁杂、空间有限,手术质量十分依赖主刀医生的专业技能,多数基层医院受条件资源等外在因素制约,往往无法满足患者的治疗需求。

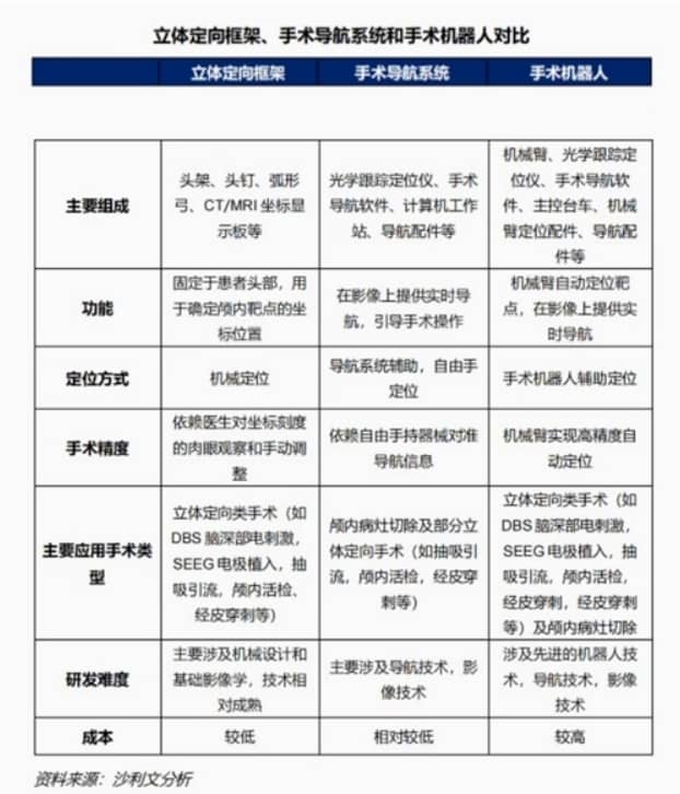
在迫切的临床需求驱动下,我国神经外科手术治疗方案也在寻求突破,目前已实现了从立体定向框架,到手术导航系统,再到手术机器人的技术迭代。
与传统手术导航系统相比,手术机器人融合了成熟的导航及影像技术,并通过增加高精度机械臂实现了目标靶点的自动定位,使医生能够在长时间的复杂手术中执行细微和复杂的手术操作,消除手部自然颤动和医生疲劳带来的误差,为术中操作提供稳定可靠的平台,大幅提升神经外科手术的效率、安全性和精准度。
在此背景下,神经外科手术机器人凭借其精准、安全、智能、微创的优势,开始在脑出血等神经外科治疗领域临床用中逐步普及。《报告》提到,与神经内镜手术相比,机器人辅助立体定向血肿穿刺引流术显著降低了患者的平均治疗费用,且有效改善了生活质量。术后1年随访结果表明,与神经内镜手术相比,机器人辅助手术为每位患者节省了36,862.14 元人民币的治疗费用,并使患者多获得了0.062 个质量调整生命年(Quality-Adjusted Life Years. QALYs)。

不仅如此,神经外科手术机器人还广泛应用于帕金森病、三叉神经痛、癫痫、脑肿瘤等神经系统疾病的精准治疗。

《报告》数据显示,2018-2022 年,中国帕金森患者人数复合年增长率为3.7%,预计中国帕金森患病人数将在2030 年达到403.4 万。虽然帕金森病目前尚无彻底治愈方法,但脑深部电刺激(DBS)通过精确的电极定位可以有效地缓解帕金森患者的震颤和运动障碍,提高患者生活质量。机器人辅助DBS 手术通过多模态影像融合技术(如MRI、CT)进行精细的手术规划,并减少人为误差和操作时间,从而实现高精度的电极植入,在提高手术治疗效果、减少术后复发、加速康复和提升患者生活质量方面展现了重要的临床价值。

而在三叉神经痛领域,根据2020 年《周围神经病理性疼痛诊疗中国专家共识》的流行病学统计,我国三叉神经痛人群患病率为182人 /10 万。且世界卫生组织(WHO)最新调查显示,三叉神经痛正趋向年轻化,人群患病率不断上升。而研究表明,机器人辅助球囊压迫术用于治疗三叉神经痛,在提高手术成功率、减少并发症和提升患者舒适度方面同样具有显著优势。

从脑出血到帕金森,神经外科手术机器人的应用想象空间还不止于此。未来,随着技术的持续迭代与升级,神外手术机器人将会融合更多前沿技术,逐步拓展至神经脊柱、脑机接口等更丰富的临床应用场景。

创新突破:国产方案加速应用普及

在前沿医疗器械加速渗透临床市场的同时,围绕相关产品的国产化工作也在进行。部分神经外科手术机器人厂商已在核心部件国产化自研上取得了突破、摆脱了进口依赖。
《报告》收集的信息显示,柏惠维康旗下被基层医院广泛认可的睿米RM-50神经外科手术机器人所搭载的光学跟踪定位仪以及大臂展手术专用机械臂均具有完全自主知识产权。而光学跟踪定位仪及机械臂作为手术机器人的核心部件实现了“国产替代”,使得国产手术机器人与进口产品相比,在满足临床需求的同时,可显著降低医院设备购置成本,让更多医院能够“买得起”先进的神经外科治疗设备。
国产化的推进,也带来了更为适应中国本土市场的产品和市场策略。

柏惠维康率先实现了手术机器人核心技术自主研发,具备完全的技术自主权,从而得以将手术机器人打造成为通用型平台。与其他同类产品需要绑定专用耗材的主流业务模式不同,它实现了手术机器人产品与耗材“解绑”,避免了单一耗材可能带来的额外成本,让更多患者“用得起”先进的神经外科治疗技术。

具体而言,柏惠维康旗下睿米手术机器人作为通用型平台化产品,可以兼容各种不同品类和品牌的治疗耗材,充分满足不同医疗机构和患者的差异化临床需求。这将进一步降低患者的治疗成本、提高设备利用率,加速神经外科手术机器人在基层市场的临床渗透。

在前沿技术为患者带来更优质治疗体验,并通过与耗材“解绑”降低临床使用成本的背景下,以柏惠维康为首的国内企业正凭借着核心部件全部国产化的神经外科手术机器人产品快速渗透国内基层医疗市场。

公开资料显示,柏惠维康旗下睿米RM-50神经外科手术机器人已先后落地贵州省务川仡佬族苗族自治县、青海省西宁市、重庆市垫江县、内蒙古自治区兴安盟、新疆维吾尔自治区乌鲁木齐市等地的数十家医院并长期开展临床手术,为广大偏远地区患者提供更高效且标准化的临床治疗。在基层应用快速拓展及原有核心市场的共同发力下,睿米系列神经外科手术机器人在2023年实现了手术量超过8000例的临床应用突破。

长期以来,我国对基层医疗卫生体系的构建就保持了极高关注。今年3月,国务院发布《关于进一步完善医疗卫生服务体系的意见》,明确指出要进一步均衡我国医疗资源分布,提高基层医疗卫生能力。

目前来看,神经外科手术机器人在基层的广泛应用,已开始解决基层医院诊疗能力不足、专业技术人员分布不均衡的困境,惠及更为广泛的患者群体,为基层患者带来更为精准、有效的治疗方案。而在我国扩大医疗保障范围和推动优质医疗资源下沉基层的大背景下,以柏惠维康为代表的国产神经外科手术机器人企业,也有望反向催生市场对手术机器人产品需求的进一步释放。

前瞻布局:加速出海剑指全球市场

在普惠国内的基础上,国产神经外科手术机器人也随着“走出去”的主旋律深入海外市场。

2023年12月,工信部和国家卫健委联合召开推进医疗装备发展应用领导小组工作会议,强调要积极搭建医企交流平台,共同推动优秀医疗装备“走出去”。今年5月23日,北京市政府发布《北京市加快医药健康协同创新行动计划(2024-2026年)》,提出要支持企业加快产品海外注册,拓展销售渠道,提升市场开发能力。

从全球市场维度看,全球各国对医疗保健的支出在不断增加,为医疗设备市场提供了强大的推动力。国内医疗设备企业通过技术创新和提高产品质量,正在逐渐赢得国际认可。《报告》中指出,近年来国产神经外科手术机器人在技术上取得的显著进展,使产品在具备高精准度、灵活性和操作简便等特点的同时,还具有制造和维护成本相对较低的价格优势,能够满足医疗资源紧缺国家和地区对高性价比高端医疗设备的迫切需求。

比如柏惠维康旗下睿米神经外科手术机器人已在哈萨克斯坦、尼泊尔、泰国等国完成海外签约。2024年3月,睿米手术机器人已成功落地哈萨克斯坦,辅助医生顺利完成了该国首台手术机器人辅助神经外科手术,并在随后的1个月内,陆续成功开展了20余例机器人手术应用。实现了神经外科手术机器人国际应用的新突破。

《报告》分析称,随着产品技术和应用的进一步成熟以及国际市场对于中国高端医疗装备接受度的持续提升,神经外科手术机器人将在持续推动优质医疗资源下沉、提升基层医院医疗服务水平的同时,进一步拓宽发展空间,在新兴领域和发展中国家打开市场。而海外巨大的增量市场,也有望为相关企业提供新的业务突破口,开辟第二增长曲线。

可以预见的是,随着中国高端医疗器械出海进程加速,以及“一带一路”倡议的深入,以神经外科手术机器人为代表的中国高端医疗设备企业,也将凭借海外市场,进一步打磨产品品质及技术,在新兴医疗领域更全面参与全球竞争,推动“中国智造”在国际医疗领域的影响力持续提升。

编辑:王宇

 

相关新闻

  • 青年托举人才国情研修班在大连举办 青年托举人才国情研修班在大连举办

    6月18-24日,青年托举人才国情研修班在中国大连高级经理学院举办,近两届入选中国科协青年人才托举工程的54名青年科技人才参加研修,中国科协专职副主席、书记处书记孟庆海出席开班式并作动员讲话。   研修班邀请中国科学院院士、浙江大学教授杨卫,国家自然科学基金委咨询委员会秘书长高瑞平,国家科技图书文献中心主任许倞围绕科学道德和科学家精神、当前科技发展形势等内容作专题辅导报告;邀请中央党校(国家行政学院)和国防大学教授解读习近平总书记关于新质生产力和科技创新的重要论述,引导... [阅读]

  • 山东省科协赴五省开展工作调研 山东省科协赴五省开展工作调研

    为做好山东省科协“十五五”规划和2025年预算项目库设计工作,6月17-21日,山东省科协有关负责人分别带队到河南、江苏、安徽、湖南、四川等五省调研,并与五省科协开展专题交流。 调研组与五省科协深入座谈交流了近年来的主要工作亮点、工作开展情况和下一步工作打算,重点了解了五省围绕大局持续深化群团改革、加强顶层设计明确工作思路、强化资源集聚培育工作品牌、发挥系统优势组织实施重大项目、精准对接服务市县科技创新、强化阵地基础提升服务能力等方面的思考谋划、项目设计和实施成效情况。... [阅读]

  • 2024年第六期中国科技会堂论坛聚焦深空探索 2024年第六期中国科技会堂论坛聚焦深空探索

    6月22日,由中国科协举办的2024年第六期中国科技会堂论坛在京举行。本期论坛以“深空探索瀚海翱翔”为主题,邀请中国科学院院士、中国探月工程(四期)总设计师于登云,中国工程院院士、同济大学上海市航天测绘遥感与空间探测重点实验室主任童小华作主题报告。国家天文台中国天眼首席科学家李菂、中国空间技术研究院载人飞船系统总设计师贾世锦参加主旨交流。中央和国家机关有关部委、中央企业约140位领导干部出席论坛。 于登云以“我国月球探测创新实践与未来展望&rdquo... [阅读]

  • 第12届亚洲炎症性肠病组织年会(AOCC 2024)举办 第12届亚洲炎症性肠病组织年会(AOCC 2024)举办

    6月14—16日,由中国抗癌协会(CACA)肿瘤肠病学专业委员会、亚洲炎症性肠病组织(AOCC)主办的第12届亚洲炎症性肠病组织年会(AOCC 2024)在西安召开。 本次大会以“面对炎症性肠病的挑战”为主题,吸引了来自中国、日本、韩国、新加坡、澳大利亚、美国、德国、葡萄牙等多个国家和地区的千余名消化病领域专家代表出席会议。与会代表聚焦炎症性肠病(IBD),分享最新的研究成果、讨论临床治疗的最佳实践以及交流亚洲各国在IBD管理方面的经验和教训。... [阅读]